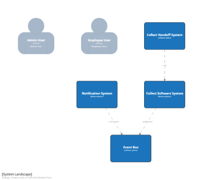
Sign in
Name
Date
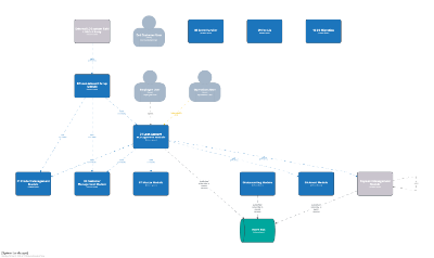
Collect System
Description
Loan Management System
Description
Master Data Management
Description
Payments
Description
product-configurators
Description
reports
Description